作者简介:杜瑞军,北京师范大学教育学部副教授;李芒,北京师范大学教育学部副部长,教授。北京 100875
内容提要:教材是育人育才的重要依托,在大学课程教学过程中发挥核心作用。改革开放以来,我国在教材管理中初步构建了国家、地方和高校三级教材管理体系和教材编审、选用、出版和发行体系,采取引进教材和自编教材的发展路径,不断完善教材评选、评价的体系。但在发展过程中也面临着中央、地方政府和高校教材管理职能弱化,教材编写、出版、发行存在一定的功利主义倾向,教材的思想性、科学性和时代性与立德树人、培养创新人才的要求不相适应等问题。因此,需要依法确立教材管理作为国家事权的内涵,明确学校和教师责任,着力提高高校教材质量。
关 键 词:高等学校教材;教材管理;国家事权
标题注释:本文系教育部哲学社会科学研究2018年度重大课题攻关项目“世界主要国家教材建设研究”(项目编号:18JZD017)的研究成果。
大学的核心功能是教学,教材作为教学内容和教学方法的知识载体,是对值得传授的知识形态的界定[1],被认为是最基本的、权威的知识体系[2],在大学课程教学过程中发挥核心作用[3]。没有高水平的教材,就培养不出高水平的人才。改革开放以来,我国一直致力于完善高等学校教材管理体系,加强高等学校教材建设。依据高等学校教材建设的重点任务,我国高等学校教材的管理与建设主要经历了四个阶段。第一阶段是改革开放初期到20世纪90年代初期,突出政府计划性,着力解决教材的“有无”问题;第二阶段是20世纪90年代初到21世纪初期,强调政府规划与发挥学校自主性,着力提高教材的思想性和科学性,提高教材质量的阶段;第三阶段是21世纪初期到党的十八大之前,强化高等学校自主性,把教材建设与教学改革、人才培养模式改革结合起来的阶段;第四阶段是2012年党的十八大以来,强化顶层设计,把教材建设上升为国家事权的阶段。当前,我国高等学校教材建设进入一个新的时期,需要新的谋划和新的突破。[4]这就需要对我国教材管理和建设的现状进行深入系统研究,找准问题,明确改革路线。
一、改革开放以来我国高等学校教材管理的基本经验
(一)建立国家、地方政府、高等学校三级教材管理体系
改革开放以来,为积极推进教材的建设和发展,我国初步建立起国家、地方和高等学校三级教材管理体系。在1978年召开的全国教材工作会议上,教育部建议恢复高等学校理、工、农、医教材工作领导小组。1978年,教育部、国家出版事业管理局发布《关于全国教材出版发行工作会议的报告》(以下简称《报告》),明确要发挥中央和地方的积极性。1986年颁布的《高等教育管理职责暂行规定》,进一步规范了国家教委、中央各部委以及高等学校在教材管理中的基本职责。国家教委在国务院的领导下,主管全国高等教育工作,制订指导性的教学文件,规划、组织教材编审;组织检查、评估高等学校的教育质量。国务院有关部门在国家教委的指导下,管理其直属高等学校;按照国家教委统一部署,会同有关省、***、直辖市对高等学校对口专业的教育质量组织评估,组织和规划对口专业的教材编审;高等学校根据党和国家的教育方针政策及修业年限、培养规格,可以按社会需要调整专业服务方向,制订教学计划(培养方案)、教学大纲,选用教材,进行教学内容和方法的改革。
1988年,《高等学校教材工作规程》(以下简称《规程》)对高等学校在教材管理、教材建设方面的职责进行了明确的规定。领导机制上,明确要求高等学校应由一位校(院)长分工主管。咨询机构方面,建立教材委员会(或教材工作委员会)作为学校在教材工作方面的一个经常性的研究、咨询和业务指导机构。组织与管理机制上,各学校应设立管理教材工作的行政机构,实行岗位责任制,建立并健全各项规章制度,不断提高管理水平。保障机制方面,明确高等学校教材工作的基础设施建设和经费投入的责任。
到1990年左右,我国教材管理体制逐步完善。国务院各有关部委大多落实了教材建设管理机构,有的成立了以主管部长为首的教材工作领导小组,有的在教育司(局)中成立教材办公室、教材处或教材编审室。全国重点高等学校多数也成立了以主管校长为首的教材工作委员会,加强了对教材建设的领导和管理。[5]
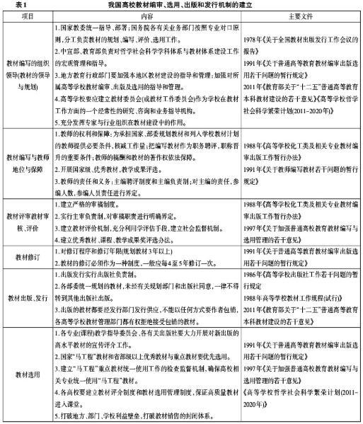
(二)构建教材编审、选用、出版和发行工作机制
1988年,《规程》进一步明确了高等学校教材编写、出版的目标:编审出版一整套具有中国特色的、适应我国社会主义现代化建设和高等教育事业发展的、反映现代文化科学技术先进水平的教材;建设与教材编审出版任务相适应的高水平的编审出版队伍;建设现代化的教材出版印刷基地。在政策推动下,高等学校教材编审、选用、出版和发行机制初步建立。
其一,恢复和组建大学出版社。1978年后,中共中央、国务院决定恢复建立大学出版社。1982年底,新建了北京大学出版社、清华大学出版社等9家大学出版社。1986年全国已建大学出版社73家,1990年达到90家,目前有超过100家的大学出版社。
其二,明确出版社教材出版的职责。根据1986年《高等学校出版社工作若干问题的暂行规定》和1991年《新闻出版署关于重申高等学校出版社出版方针、任务及出书范围的原则规定的通知》,高等学校出版社都要以出版高等学校教材、教学参考书、其他教学用书和有关的学术专著为任务。
其三,进一步明确高等学校教材编审、选用、出版和发行机制。《报告》发布后,各部委相继出台相关专业教材编审出版办法,“九五”计划提出,建立适应新形势的高教教材编写、出版、发行、选用的运行机制。(见表1)
(三)坚持自编教材和引进教材“两条腿”走路
改革开放初期,为解决高等学校教材问题,教育部不断加强对教材的规划和建设力度。到1990年,全国高等教育已制定了三轮教材规划,累计出版了10 000余种教材。[6]各部委根据专业对口原则,分工制定对口专业通用教材的编审出版规划,出版了21 000种教材。[7]省级政府根据国家教委的教材规划意见,采取多种途径鼓励高等学校和教师参与教材的编写。同时,各个学校也先后成立了教材委员会、教材研究科等机构。高等学校教材建设进入了有组织、有领导、有目标、有规划的阶段。
在积极自编教材的同时,通过政府推动,引进教材工作稳步推进。1977年下半年,教育部集中选购外国大中小学教材7 000多册,8所全国重点大学选定外国教材4 000多册,其他部委选订外国专业课程教材10 000余册。[8]1979年,教育部颁发《关于高等学校外国教材中心图书室若干问题的暂行规定》,指出,为把学校办成“两个中心”(既是教学中心又是科研中心),努力赶超世界先进水平,决定在全国设立九个外国教材中心图书室,主要引进理工科教材。1985年,国家教委下发《关于加强外国教材引进和改进外国教材中心图书室工作的意见》,对外国教材中心的引进方针和工作任务进行了新的部署,由过去主要引进理工科教材转变为全面、系统、及时、有计划地成套引进国外著名大学的现用教材,由单一的引进服务转变为引进服务与教材研究并举。外国教材中心也从原来的9个中心扩大为13个中心。经过大概10多年的发展,全国各外教中心引进教材、教学资料16 1950册。[9]

随着“985工程”“211工程”的实施,各高等学校引进并使用外国教材的课程逐渐增多。进入21世纪以来,随着中外合作办学机构和项目的兴起,以及随着高等学校对培养拔尖创新人才需求的增强,学校成为教材引进的主力军,教材引进更加系统化、全面化。
(四)突出思想性,构建哲学社会科学教材体系
突出思想性是高等学校教材建设的基本前提,加强思想性主要体现在以下三个方面。
其一,加强思想政治理论课教材建设。我国高等学校思想政治理论课教材体系建设经历了马列主义理论课教材探索阶段,马克思主义理论课和思想品德课(即“两课”)教材体系丰富发展阶段到高等学校思想政治理论课教材整体推进阶段。[10]各级党委、政府和高等学校高度重视思想政治理论课在立德树人,塑造社会主义核心价值观中的主渠道作用,在中央层面,思想政治理论的课程设置需要经过中共中央常委会讨论、审批。[11]教育部的主要职责是编写思想政治理论课教学大纲和教学要求,统编出版全国通用教材,对省级教育部门编写的教材进行评审。省级教育主管部门的职责是根据教育部颁布的教学大纲和教学要求编写供本地区选优的教材。未经教育部批准,不得跨区使用。各高等学校也相应建立了党委统一领导,党政齐抓共管的体制。[12]
其二,构建中国特色哲学社会科学教材体系。国家高度重视对高等学校文科教材的组织和领导。1982年,教育部恢复建立高等学校文科教材办公室(司局级机构),1989年,提出用五年时间统一编写10个文科类专业,100门左右的基础理论课程和主要专业理论课程教材。[13]2004年,《中共中央关于进一步繁荣发展哲学社会科学的意见》提出,力争用10年左右的时间,形成全面反映马克思列宁主义、毛泽东思想、邓小平理论和“三个代表”重要思想的教材体系。从2004年开始,启动马克思主义理论研究和建设工程。2005年,《中宣部教育部关于加强和改进高等学校哲学社会科学学科体系与教材体系建设的意见》,提出力争用7年的时间,有目的、有组织、有计划编写150种教材。《高等学校哲学社会科学繁荣计划(2011-2020年)》提出哲学社会科学建设目标是努力形成具有中国特色、中国风格、中国气派的学术话语体系。
其三,理工科教材的思想性与科学性统一问题也日益引起重视。在20世纪80年代中后期,有研究者开始逐步关注教材编写的思想性问题。在“八五”期间,提出理、工、农、医各科教材要注重思想性,努力体现社会主义方向和爱国主义精神,加强理论与实际联系,做到思想性、科学性与先进性的统一。
(五)突出质量管理,以点带面提升教材质量
质量是教材建设的关键和核心。在改革开放初期,提高教材质量已经成为政府决策的关注点。在“六五”到“八五”期间,提高教材编写质量,更侧重于就教材编写的规范性和教材品种的增加,教材的系统配套方面。到“九五”阶段,教材建设和教学改革、人才培养模式改革相结合,致力于构建面向21世纪的高等教育教学内容和课程体系。为提高教材质量,主要采取了几方面的工作。
其一,开展优秀教材评选,积极构建教材建设激励机制。早在1984年,教育部就开始酝酿开展优秀教材评选工作。[14]1987年,国家教委组织实施了第一次全国高等学校优秀教材评选活动,到1995年,共进行了三次评选。[15]此外,国家教委还先后组织开展了教书育人优秀奖,实验室工作优秀奖,优秀教学成果奖,从整体上带动学校对教学工作的重视。(见表2)

其二,抓好重点教材,实施精品教材战略。国家教委在1994年制定了《面向21世纪教学内容和课程体系改革计划》,(以下简称“改革计划”)准备像国家抓重点科研项目一样,组织全国各学科骨干力量,对高等教育本科主要的一些专业的基础课、核心课和专业基础课进行有组织有计划改革。[16]从1995-2002年,高等教育出版社共推出“面向21世纪课程教材”1 000多本。从“九五”到“十二五”,教育部组织评选国家级规划教材16 000多本,除此之外,教育部还组织评选年度精品教材,2007年度精品教材218种,2008年292种,2009年209种。(见表3)

其三,从关注教材到关注教学过程,建设精品课程。2001年,教育部《关于加强高等学校本科教学工作提高教学质量的若干意见》突出了教学工作的重要地位。2003年,《教育部关于启动高等学校教学质量与教学改革工程精品课程建设工作的通知》,政策关注点从教材延伸到课程。这是教学观的转变,也是新的课程观的显现。即在政策层面确立了一种“大课程”观的理念,国家精品课程的标准是具有一流教师队伍、一流教学内容、一流教学方法、一流教材、一流教学管理等特点的示范性课程。2003年至2010年,教育部“高等学校教学质量与教学改革工程”中开展了精品课程建设工作,共组织建设了3 909门国家精品课程,750余所高等学校教师参与了课程建设。在国家精品课程建设的带动下,省级、校级精品课程数量也达2 000多门。2012年起,教育部将原国家精品课程择优升级改造为精品资源共享课,2013年,已有近1 000门课程上网。
其四,开展教材和教材工作评估,探索构建教材质量保障机制。1987年开始的全国优秀教材评选就开始探索建立教材评价标准。当时初步提出了优秀教材评选的四个标准,即思想性、科学性、适当性和规范性。《规程》提出了教材建设的“五性”标准:思想性、科学性、启发性,适合我国情况的先进性和教学上的适用性。此后,“五性”标准成为各个高等学校教材建设的重要依据。
在开展教材评估的同时,教材工作评估逐步开展。《规程》对高等学校教材工作进行了非常详细的安排。各部委和各省依据《规程》对高等学校的教材进行评估,建立了比较科学的评估体系。[17]从2003年开始启动实施的本科教学水平评估和2013年教育部本科教学工作审核评估都把高等学校课程教材建设作为评估学校教学工作的重要指标。
(六)发挥学校自主性,教材建设重点转向,特色凸显
不同时代,不同背景下,高等学校在教材建设与管理中作用不尽相同,一直在“计划管理”和“自主建设”两方面平衡。在计划经济时代,高等学校依据计划,着力解决教材的有无问题。在计划经济向市场经济转变过程中,国家依然具有很强的行政管控能力,通过实施“规划”教材、精品课程等项目或者工程,对教材建设和管理发挥着很强的行政影响力,但并不能因此就否定高等学校的自主性。1993年,《中国教育改革和发展纲要》提出扩大高等学校自主权,到1998年,《高等教育法》第三十四条进一步在法律层面明确“高等学校根据教学需要,自主制定教学计划、选编教材、组织实施教学活动。”高等学校在教材管理及教材选编方面的自主权得到了法律上的确认。随着2003年启动的本科教学水平评估,把高等学校人才培养置于突出重要的地位,各个学校越来越重视教学工作。此外,“卓越人才培养”计划和国家试点学院等项目也积极引导学校主动把课程、教材建设与教学改革、人才培养特色结合起来。高等学校教材建设出现新的动向,即从教材向课程转变,从关注教学内容向关注整个教学过程转变。通识课程做深,专业课程做精,选修课程做好,实践(创新,创业)课程做实,课程(教材)建设呈紧紧围绕人才培养的需要,全方位多角度发展的态势。教材的形式不断丰富、种类不断拓展、国际化程度不断提高。
二、我国高等学校教材管理存在的挑战
经过改革开放40年的发展,我国高等学校教材在管理体系建构、编审、出版发行等方面积累了一定的经验,教材体系化建设初见成效,教材质量不断提高。但必须正视我国教材管理与高等教育改革的不平衡性,教材编审、出版、发行、选用机制与高等学校职能要求不协调性,教材管理与高等学校人才培养要求的不适应性等问题。
(一)政府和学校教材管理职能弱化
我国在改革开放后建立的教材管理体制对于加强教材建设和教材管理发挥了非常重要的作用。但这一管理体制随着高等教育管理权限调整出现了新的问题。
一方面是政府层面教材管理职能的弱化。之前,中央对教材的领导和管理有三个主体。一是国务院层面的领导,由于存在多部门办学,需要国务院负责统一领导和协调。二是国家教委(教育部)在国务院领导下对全国高等学校教材工作进行规划和指导。三是中央各部委,根据专业对口原则,开展对口教材的规划和领导工作。但随着我国政府机构改革和高等教育改革的发展,部门办学逐步取消,大多数部、委将不再专设教育司(局)。[18]以前部委所属学校或者划转教育部或者下放地方,并且在扩大高等学校自主权的相关政策和法律推动下,国家把对教育的领导权下放到教育部,各部委把对教育的领导也划转教育部。由于各部委的退出,单纯依靠教育部门难以在短时间整合各行业、产业组织的力量,难以形成规划、管理教材的统筹力量。一段时间来,国家层面对教材的规划、管理主要通过“项目制”进行。“项目制”是通过非科层化的竞争性授权,而不是行政指令性授权,通过所谓科学化、规范化、专业化的治理方式[19],实现国家的管控[20]。“项目制”与常规制的制度安排不同,其显著特点是不确定性和间断性。[21]同时,项目制本身会导致委托方—承包方之间的博弈,博弈的性质和走向取决于项目收益。由于教材在学校绩效评价中处于边缘地位,这对委托方而言就带有“应付任务”性质。而委托方由于自身精力有限,无法进行有效监管,导致项目制的政策目标与实践的相悖而行。
省级层面政府管理职能同样存在弱化的问题。一是省级政府对教育的组织和领导权下放到省级教育行政部门带来的统筹、协调能力不足的问题。二是在分权治理模式下,由于历史原因,区域发展不平衡问题更加突出,在高等学校教材建设就体现为良莠不齐。三是中央对地方的放权更多是政策性放权,而不是一种法制化的制度建构。[22]省级政府的职责、权限缺乏刚性的明确的界定,产生国家宏观调控能力下降和地方自治权力不足的双重困境。
另一方面是学校层面教材管理职能的弱化。《高等教育法》从法律上明确了高等学校在教材管理和建设中的主体责任。但随着“985工程”“211工程”的实施,现代大学对卓越和一流目标的追求及对日益增强的外部问责的回应,已经幻化为一系列客观的可以进行检测和评价的指标,不断加剧大学内外部之间关系的紧张,也导致大学内部教学和科研之间的不平衡。高等学校的研究功能被突出,教学被逐步边缘化,与此同时,学校教材管理、教材研究、教材规划职能边缘化。
(二)高等学校教材编审、出版、发行、选用机制的功利化
加强教材建设,提升教材质量是突出高等学校教学中心地位的重要指征。但随着高等教育经济主义倾向的显现,[23]特别是高等学校绩效评价方式的转变,高等学校教材的编审、出版、发行、选用出现功利主义倾向。
其一,少数出版社片面追求经济效益,出版教材积极性不高。在市场经济竞争中,少数出版社以交钱多少或者包销多少作为出书条件,编审出版把关不严,一些审稿者(或者课委会、编委会)审稿没有坚持书稿质量标准,出现了为评职称需要编写的“职称教材”、关系教材。[24]由于国家对教材价格进行限制,教材出版基金来源不稳定,并且责任主体不明确,书价和成本倒挂,出版社出版教材积极性不高,一些小专业教材的出版面临很大的困难。[25]通过对教育部“七五”至“十二五”期间高等学校建材建设文件的梳理,出版经费短缺的问题始终没有有效解决。学校教材建设缺乏必要的激励机制。教材编写和奖励标准与科研奖励标准相差悬殊。
其二,高等学校“重科研轻教学”评价机制,导致高水平教师编制教材的积极性不高。教育部《关于“十二五”普通高等教育本科教材建设的若干意见》指出,教师(特别是高水平的教师)编写教材的积极性不高,高水平教师编写教材精力投入不足的问题。[26]高等学校教师不愿编写教材不仅仅是中国高等学校存在的问题,国外也存在类似的问题。有学者分析了高等学校教师不愿编写教材的四个原因:一是编写教材费事费力,难以获得有效的支持;二是教材不被视为原创性研究,仅仅被视为知识的一种拼凑和组合;三是教材的编写需要多人合作,但现在学校的考核文化不鼓励合作;四是教材的编写没有纳入终身教职的评价过程中。对于致力于获取终身教职的青年教师而言无疑是在浪费、破坏自己的晋升机会。因此,教师编写教材被称为死亡之吻,或者被称为殉道者。[27]
其三,高等学校教材选用机制不完善,教材选用具有一定的随意性。选编教材是学校和教师教学自主权的核心内容。但对学校自主选编教材的责任和义务没有明确的规定和说明。因此出现高等学校对本校开课选用教材缺乏指导和管理,放任自流。少数学校出于不同的利益考虑,选用低水平教材,或者高价格教材的现象还在一定程度上存在。同时,教师选择教材的自主性和多样性带来的少数教师选择教材的随意性,与教学目标和人才培养目标不相契合。教材选择的随意性带来的直接影响是相当一部分学生不购买,不使用教材学习。这一现象在国际上具有一定的普遍性。有学者通过对所在学校的调查也发现,教师和学生对教材功能和作用的认识存在差异,有三分之二的大学生因为课程负担重,教材内容缺新意等因素不阅读教材,甚至部分学生从来不购买教材。[28]美国佛罗里达州2016年对本州22 000名高等学校学生的调查表明,每个学生平均有2.6本购买的教材并不会在教学中使用,相比2012年的1.6本,有显著的增加。[29]
(三)高等学校教材管理与人才培养要求不适应
随着人才培养模式的不断改革,我国高等学校教材的质量已经越来越难以满足立德树人和培养高素质创新型人才的需要。主要体现在以下三个方面。
其一,立德树人对教材的思想性提出了更高的要求。随着高等教育规模的快速发展和对“立德树人”的强调,为谁培养人,培养什么样的人,以及如何培养人成为高等教育改革发展面临的根本问题。这对我国高等学校教材建设的思想性提出新的、更高的要求。我国教材建设中的思想性问题主要体现在以下几个方面。思想政治理论课教材(“马工程”教材)类型单一,不适应全国不同类型,不同层次学生的需要。作为意识形态领域的一项战略工程,马克思主义理论研究和建设工程教材(“马工程”教材)在高等学校选用情况并不理想。哲学社会科学教材中存在着马克思主义“失语”“失踪”“失声”的现象。[30]自然科学教材中加强思想性多数停留在理论探讨和政策话语体系中。如何在编写教材时突出思想性的问题需要深入研究,[31]如何在各类教材中体现中国的特色,如何恰如其分地反映我国历史上和当代的科学文化成就,如何吸纳外国先进科学成果和有益文化,[32]如何体现“四个自信”,这些都是在教材编写中必须深入思考的问题。
其二,人才培养模式改革对教材的科学性提出更高的要求。从“985工程”“211工程”到“双一流”建设战略,对高等学校人才培养模式改革提出了新的更高的要求。而人才培养模式改革对高等学校教材管理提出的新挑战主要体现在以下几个方面。一是教材类型和形式的相对单一性与高素质创新人才培养需要教材类型和形式多元化之间的矛盾。当前,教材建设存在的主要问题是教材的形式单一,电子教材,声像资料和其他教学资源建设不足;教材类型发展不平衡,基础课、热门专业教材众多,布点少且招生量少的专业、战略性新兴产业专业教材不完备;实践教学教材缺乏;教材的配套不足,偏重讲授环节所需教材,对于实践环节所需要的教材(实验教材、习题、课程设计指导书)则注意不够,各具特色的教学参考书品种太少。[33]随着人才培养模式改革对通识课程的教材、交叉学科教材、实习实践教材、创新创业教材、国际化教材等提出更高要求,教材类型和形式单一的问题将变得更加突出。二是教材选用的随意性与人才培养定位不相匹配的矛盾日益突出。一方面,教材的选择更多是教师的教学自主权,由教师自主决定。由于教师教学自主的权责并不明确,导致教材选择存在随意性的风险。另一方面,“重科研轻教学”的现象滋生了一批“水课”的出现,优质教材不选、不用、不要求的问题凸显出来。因此,如何明确教师教学自主的权责,增强教材选用和人才培养定位的契合性成为十分重要的问题。
其三,全过程育人,极大丰富了教材的内涵,增加了教材建设和管理的复杂性。随着育人过程从课内走向课外,从校内走向校外,丰富了教材的内涵。高等学校教材内涵呈现出新的特点。第一,高等学校教材从静态向动态发展。教材不仅是知识的沉淀和积累,具有相对系统和稳定性。[34]教材也是一个知识生产的过程,它具有连续性、积累性、探索性和周期性的特点,而且还具有很强的“未来性”。[35]新兴学科教材和处于发展阶段学科的教材就体现了这一特点。第二,高等学校教材从学科化走向协同发展。高等学校的教材具有很强的学科特征,是伴随着学科的发展而发展。但随着产教融合、科教融合育人模式的发展,知识生产模式从“模式Ⅱ”向“模式Ⅲ”的转变。教材呈现出更多跨学科的特征。[36]第三,高等学校教材从单一形式向多种形式的教学资源发展。传统教材是成体系的、稳定的、静态的教科书。随着知识的发展,随着信息技术的变革,知识的生产更加迅速,知识的生产主体和呈现方式更加多元,知识的传播也更加便捷,各类知识的载体(纸质、数字化)也更加丰富。教材实际成为影响个体学习的“资源包”。第四,高等学校教材是知识生产和知识选择的结果。教材不仅是知识生产、知识创造的过程,更是知识选择的过程。知识的选择既遵循学术的逻辑,注重科学性和时代性,也遵循经济逻辑和政治逻辑,突出现实性和政治性。第五,高等学校教材需要实现知识与人的结合。教材作为育人的载体,不能见“知”不见“人”。这要求教材建设要契合人才培养的需要,满足个体学习的需要。教材类型和形式多元化加剧了教材建设和管理的复杂性。随着跨学科、跨院系、跨校合作的增强,校企合编教材,国际合作编写教材将会成为常态,如何发挥各自优势,明确各自权责成为编写教材面临的新的挑战,同时教材的多种形态也对教材的研制、编写、选用,质量评价带来极大的不确定性。
三、我国高等学校教材管理的完善
教材作为教学内容和教学方法的载体,实际上体现为一种知识选择。什么样的知识能够进入教材,既取决于知识自身的价值,也是时代选择的结果。大学是教授普遍知识之地,但知识的专业化演进逻辑逐渐瓦解了大学教育整体性的理念。[37]“什么知识最有价值”的问题所蕴含的强烈的实用主义倾向不仅是教育理念上与自由教育的分野,更是把知识选择的问题突显出来。知识选择在古典大学观中被视为满足个人闲逸的好奇,而从“两种文化”到“三种文化”,则反映了学术共同体在知识选择上面临的紧张和冲突。如果说早期的知识选择更多受到布鲁贝克(Brubacher,J.S.)所言认识论哲学的支配的话,那么,随着大学从“学袍”走向“城镇”,对国家的作用愈加凸显的时候,知识选择就越有必要用政治观点来看待它。当前,全球正在进入具有高度不确定性的“风险社会”时代。[38]受“去全球化”浪潮影响,不少发达国家孤立主义、国家主义和民粹主义回潮,各种极端主义思潮在涌现,恐怖主义威胁日趋严峻。国内改革处于攻坚克难时期,各种利益和矛盾冲突凸显,价值观的良莠不齐,理想信念缺失,历史虚无主义的沉渣泛起不断消解人们的共同信念和社会凝聚力。[39]大学作为国内外社会思潮的聚集和交汇地,意识形态工作的“风向标”和“晴雨表”,其理念的公度性和合法性面临着考验。[40]建设一流大学和一流学科,必须着力回答为谁培养人、培养什么人、怎样培养人这一根本问题,这是我国大学教材建设面临的新形态、新挑战和新要求。
(一)我国教材管理完善的基本准则
国家对知识进行选择的逻辑是维护政治方向的合法性、保持民族国家自主性以及增进人类命运共同体公共利益三者的统一。
其一,大学教材建设必须彰显国家意志。世界银行报告指出,作为一种知识选择的体现,教材并非中立,选择哪种知识是国家意志的体现,具有鲜明的政治倾向性。[41]哲学社会科学教材,要突出体现中国特色,要充分反映马克思主义中国化最新成果,充分反映中国特色社会主义丰富实践,充分反映本学科领域最新进展。继续加强马克思主义理论研究和建设工程重点教材建设工程。修订、新编一批体现中国立场、中国智慧、中国价值的哲学社会科学教材,用中国理论解读中国实践,用中国实践丰富中国理论。自然科学教材和新兴交叉学科教材要突出先进性,瞄准国家重大战略和学科前沿发展方向,制定相关学科急需紧缺教材编写目录,满足国家发展需求。
其二,大学教材必须传承本民族文化。文化是一个民族国家的文化基因,它影响和决定着人们的思维方式和处世态度。大学教材必须体现中华优秀传统文化、革命文化、社会主义先进文化的内容,增强学生对中国文化的认同,切实提高“四个自信”。
其三,大学教材必须有利于增加人类知识。知识的公共属性和大学的国际性共同塑造着大学的功能。中国提出的人类命运共同体主张要求教育跳出狭隘的组织、民族和国家的角度,超越民族国家的思维局限,追求人类共同体利益,为增进全人类福祉作出贡献。[42]这就要求一方面实施大学教材“走出去战略”,把优秀的教材在国际上大力推广,为世界贡献中国智慧和中国经验。同时要求在教材编写过程中研究借鉴国际认可度高的经典教材、前沿教材,与世界知名学者合作编写反映国际先进水平的教材。
(二)我国教材管理完善的权责划分
建设高水平大学教材,必须明确国家、学校和教师的权责和义务。
首先,明确教材管理国家事权,加强国家对教材工作的全面领导。教材管理与教材建设对坚定社会主义办学方向,培养社会主义建设者和接班人,实现中华民族伟大复兴中国梦具有重要战略意义,必须明确教材管理和建设国家事权。国家事权在横向上包括立法事权、行政事权和司法事权三维,其中行政事权在国家权力谱系中占比最大[43],在纵向包括中央事权和地方事权[44]。其中,中央政府事权的清晰确立最为重要,是整个政府事权框架的基石。[45]事权划分的核心途径是法治化,通过法律合理界定各级政府的事权、并通过制度约束使法定事权得到积极履行,实现权能统一,权责同构。教材管理和教材国家事权的核心是中央政府在其中承担的公共责任及其权力,具体体现在以下七个方面。其一,通过立法或者政策文件的形式,清晰确定教材编写的政治方向和价值导向。其二,发挥中国特色社会主义制度优势,制定教材发展规划,编制与国家重大战略需求密切相关的教材。其三,明确不同类型教材编写、选用、修订、审定、出版、发行等资质、标准和程序,明确高等学校、出版社、教材编写者的权利和责任。其四,加强教材研发,教材出版等方面的经费投入,建立教材研发和出版基金,资助优秀教材出版。其五,加强教材版权保护,打击各种盗版行为,维护出版社和教材编写者合法权益。其六,设立国家级教材建设与研究成果奖项,培养教材编写、教材研究、教材出版队伍,调动优秀人才编写教材的积极性。其七,加强督导和评估,围绕立德树人要求和《普通高等学校本科专业类教学质量国家标准》,构建教材质量保障机制。
其次,突出学校自主权,把教材建设与人才培养结合起来。根据《高等教育法》,高等学校在教材管理,选编方面享有自主权,但没有任何权利是毫无限制的,高等学校对教材选编自主权的实现必须满足三个基本条件。其一,必须遵循学术标准。作为控制高深知识和方法的社会机构,具有超越一般的、复杂的甚至神秘的知识,只有学者能够理解其复杂性。因此,学者必须以其专业性标准,在经过深思熟虑后,把各民族比较深奥的那部分文化的高深思想和有关技能传授给他人。[46]其二,必须契合人才培养定位。教学自主权看起来合乎逻辑,但有时候是经验而不是逻辑制约着学术传统。历史上,学阀们曾顽固地把新的学科,包括许多与人类利益休戚相关学科拒之门外。[47]今天,在教学自主权遮蔽下教师选择教材的随意性更需要关注。高等学校教材的编写和选用不能偏离大学的使命和人才培养的目标。日本《大学设置基准》对教育课程的规定明确指出,在编订大学课程时,一方面要达到传授专业知识的目的,另一方面要兼顾培养学生既有广度又有深度的素养、综合性的分析判断力以及丰富的人文气息。[48]课程、教材建设与人才培养定位的匹配性结合应是学校教材建设和管理的基本出发点。其三,必须遵循国家的法律制度。高等学校教材编选自主权是法治框架内的自主权,大学不享有“治外法权”。国家通过立法对大学进行规制,以保障大学的运行与国家目标、社会公益相符合。[49]
高等学校的治理结构与国家的治理结构是高度同构的,学校的自主权本质上属于“教育行政权”,用以保障并规制大学成员的权利及义务,究其内涵主要包括了自治规章制定权、组织自主权、教育事项执行权等。[50]具体到教材建设与管理,高等学校的权责主要体现在以下几方面。其一,学校党政是教材编写、教材选用的责任主体。学校必须深入贯彻党和国家对教育的基本要求,结合学校办学定位和人才培养特点,严把教材编写和选用关。其二,强化依法治教,加强教材管理、选用职能建设,制定学校教材编写和选用办法。其三,建立教材研究机构,开展教材建设、教材规划和教材教学研究。针对人才培养的不同需求,不同层次,编写不同类型的教材,不断丰富教材种类。其四,建立教师激励机制,制订教师编写教材工作量计算、科研成果统计、职务评聘等方面的认定办法,逐步扭转“重科研,轻教学”倾向。其五,推动国际合作,鼓励高水平教师编写教材,鼓励教师与行业企业、国际知名学者合作编写高水平教材。
最后,明确教师责任,把教材编选与教书育人结合起来。教师既是教材的编写者,也是教材的解读者。教材编写、解读的质量直接取决于教师自身的职业责任感,知识眼界与视野,教育理论素养与水平。[51]教书育人是教师最根本的职责,教材的选择,教学的开展是一项严谨的、专业的学术工作,成功的教育所传授的知识必有某种创新。[52]教师的教学自主与职业伦理要求并行不悖,这就要求从学校层面制定或完善教师职业伦理规程,对教师的教学权责明晰化。同时作为一项复杂性、专业性的工作,还需要发挥学术共同体的作用,特别是进一步加强基础教学组织建设,恢复和加强专业教研室,赋予专业教研室在教材遴选、教材使用、教材评价以及教学评价的责任和权力。外在的约束、规范和要求必须转换为教师内心的认同和信念,否则,教师的任何教学行为都会成为消极应对和敷衍塞责,教学也不能仅仅靠“良心”和“责任伦理”去推动,而是需要教师怀有“虔敬”之心。[53]只有这种“虔敬”之心才会让教师自觉把教学和研究专长结合起来,才会精心投入到知识材料——教材的研究和编写之中,才会用情投入到教学过程之中,让静态的教材鲜活起来,生动起来。
参考文献:
[1][46][47]伯顿·R.克拉克.高等教育系统——学术组织的跨国研究[M].杭州:杭州大学出版社,1994.12、30、32.
[2]Rodden,Jennifer M.Literacy (Re)Constructed:A Critical Analysis of Textbook and Educational Policy Discourse[D].Pennsylvania:Indiana University of Pennsylvania,2014.3-137.
[3]Academic Senate for California Community Colleges.The Course Outline of Record:A Curriculum Reference Guide[EB/OL].http://asccc.org/node/175016.
[4]郑富芝.落实“五个体现”把牢育人方向[N].中国教育报,2018-11-16;余慧娟,施久铭.努力开创课程教材建设新局面——访教育部党组成员、部长助理、教材局局长郑富芝[J].人民教育,2018,(5).
[5]彭宇文,陶梅生.浅谈高校教务部门在教材建设中的作用[J].教材通讯,1992,(4).
[6]王镭,等.高等教育教材建设的回顾与展望[J].教材通讯,1990,(2).
[7]国家教委高等教育司副司长王镭同志讲话[J].教材通讯,1993,(2).
[8]任福兵.百年回眸:中国高校教材引进历史进程分析[J].学术论坛,2007,(11).
[9]国家教委外国教材中心成立10周年成果交流会在京举行[J].大学图书馆学报,1991,(Z1).
[10]佘双好.改革开放以来高校思想政治理论课教学方法的创新发展[J].思想理论教育导刊,2018,(10).
[11]郑惠坚.高校“两课”教材建设的回顾与思考[J].思想理论教育导刊,1999,(1).
[12]中共北京市委教育工委,北京市高教局.坚持改革,把握时机,努力搞好高校“两课”的建设[J].中国高教研究,1993,(3).
[13]刘凤泰.坚持用马克思主义理论教育学生[J].教材通讯,1990,(3).
[14]胡玉雁.开展优秀教材(讲义)评选活动推动教材建设工作[J].教材通讯,1987,(1).
[15]国家教委第三届高等学校优秀教材获奖书目[J].教学与教材研究,1996,(4).
[16]黎琳.“高等教育面向21世纪教学内容和课程体系改革计划”述评[J].高等理科教育,2001,(2).
[17]王举忠,杨为群.辽宁省高等学校教材工作评估方案及有关说明[J].辽宁高等教育研究,1991,(6).
[18]韩克敬.部属高校管理体制改革与学校对策[J].高等工程教育研究,1994,(4).
[19]渠敬东.项目制:一种新的国家治理体制[J].中国社会科学,2012,(5).
[20]陈学飞.高校去行政化:关键在政府[J].探索与争鸣,2010,(9).
[21]周雪光.项目制:一个“控制权”理论视角[J].开放时代,2015,(4).
[22]马廷奇.省级统筹与高等教育治理体系建设[J].国家教育行政学院学报,2015,(8).
[23]周作宇.论高等教育中的经济主义倾向[J].北京师范大学学报(社会科学版),2008,(2).
[24][25][26]白光义.对制订高校教材建设规划的看法[J].教材通讯,1990,(1).
[27]Hamilton,Kendra & Roach,Ronald.The Anatomy of Textbook Publishing[J].Black Issues in Higher Education,2002,(9).
[28]Deborab Skinner,Barbara Howes.The Required Textbook Friend or Foe? Dealing with the Dilemma[J].Journal of College Teaching & Learning,2013,(2).
[29]Florida Virtual Campus's(FLVC) Office of Distance Learning & Student Services.2016 Student Textbook and Course Materials Survey[EB/OL].https://oerknowledgecloud.org/sites/oerknowledgecloud.org/files/2016%20Student%20Textbook%20Survey.pdf.
[30]习近平.在哲学社会科学工作座谈会上的讲话[EB/OL].http://www.xinhuanet.com//politics/2016-05/18/c_1118891128_4.htm.
[31]王培欣.关于制定高校工科基础课程1991-1995年教材建设规划的意见[J].教材通讯,1990,(2).
[32]瞿林东.关于教材建设的中国特色问题[J].教材通讯,1989,(1).
[33]祖振铨,高校教材建设的形势与任务[J].教材通讯,1986,(2).
[34]张弨.建立高校教材评估体系的尝试[J].教材通讯,1990,(3).
[35]范印哲.谈固体物理教材建设[J].教材通讯,1990,(5).
[36]迈克尔·吉本斯,等.知识生产的新模式:当代社会科学与研究的动力学[M].北京:北京大学出版社,2011.1-4、79.
[37]阎光才.整体性坍塌之后——当代知识格局变迁与大学普通教育改革[J].比较教育研究,2003,(4).
[38]范如国.“全球风险社会”治理:复杂性范式与中国参与[J].中国社会科学,2017,(2).
[39]郑师渠.当下历史虚无主义之我见[J].历史研究,2015,(6).
[40]周作宇.大学理念:知识论基础及价值选择[J].北京大学教育评论,2014,(1).
[41]World Bank.Operational Guidelines for Textbooks and Reading Materials[EB/OL].http://documents.worldbank.org/curated/en/410101468764407116/World-Bank-operational-guidelines-fortextbooks-and-reading-materials2018-10-10; Sandra Wachholz Bob Mullaly.The Politics of the Textbook:A Content Analysis of the Coverage and Treatment of Feminist,Radical and Anti-Racist Social Work Scholarship in American Introductory Social Work Textbooks Published between 1988 and 1997[J].Journal of Progressive Human Services,2008,(2).
[42]周作宇,马佳妮.以人类命运共同体引领高等教育国际合作[N].中国教育报,2017-11-09.
[43]刘剑文,侯卓.事权划分法治化的中国路径[J].中国社会科学,2017,(2).
[44]王浦劬.中央与地方事权划分的国别经验及其启示——基于六个国家经验的分析[J].政治学研究,2016,(5).
[45]李俊生,等.明晰政府间事权划分构建现代化政府治理体系[J].中央财经大学学报,2014,(3).
[48]白刚.日本教育动态[M].北京:外语教学与研究出版社,2017.58.
[49][50]湛中乐,尹婷.论大学自治——兼析《高等教育法》中的“自主办学”[J].陕西师范大学学报(哲学社会科学版),2018,(1).
[51]谢维和.大学教学中不能承受之轻[A].李庆丰.大学课程知识选择的实践逻辑研究[C].北京:北京师范大学出版社,2013.序1-6.
[52]怀特海.教育的目的[M].北京:生活.读书.新知三联书店,2002.144-146.